疫情政策下,税务青年这样助社区防疫 面对严峻的疫情防控形势,弋江区税务局的团员青年们闻“令”而动,积极投身于志愿服务活动,发挥团员青年的先锋作用,用实际行动彰显了“疫”不容辞的责任与担当。一、青年风范... yuanxunjie2026-04-12
疫情期间留下的心理后遗症,你恢复了吗 三年疫情后,我们的心理还好吗想一想,你有没有在深夜毫无缘由地不停刷手机,有没有怀念过几年前那种无需戴口罩、能随意出行的日子?疫情的阴霾虽说慢慢消散,可它在我们心里留下的印记... yuanxunjie2026-04-12
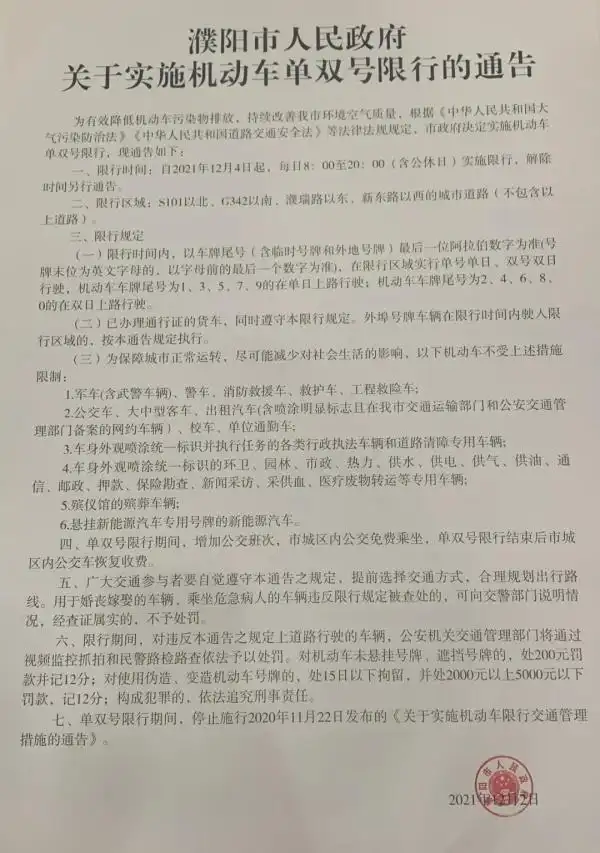
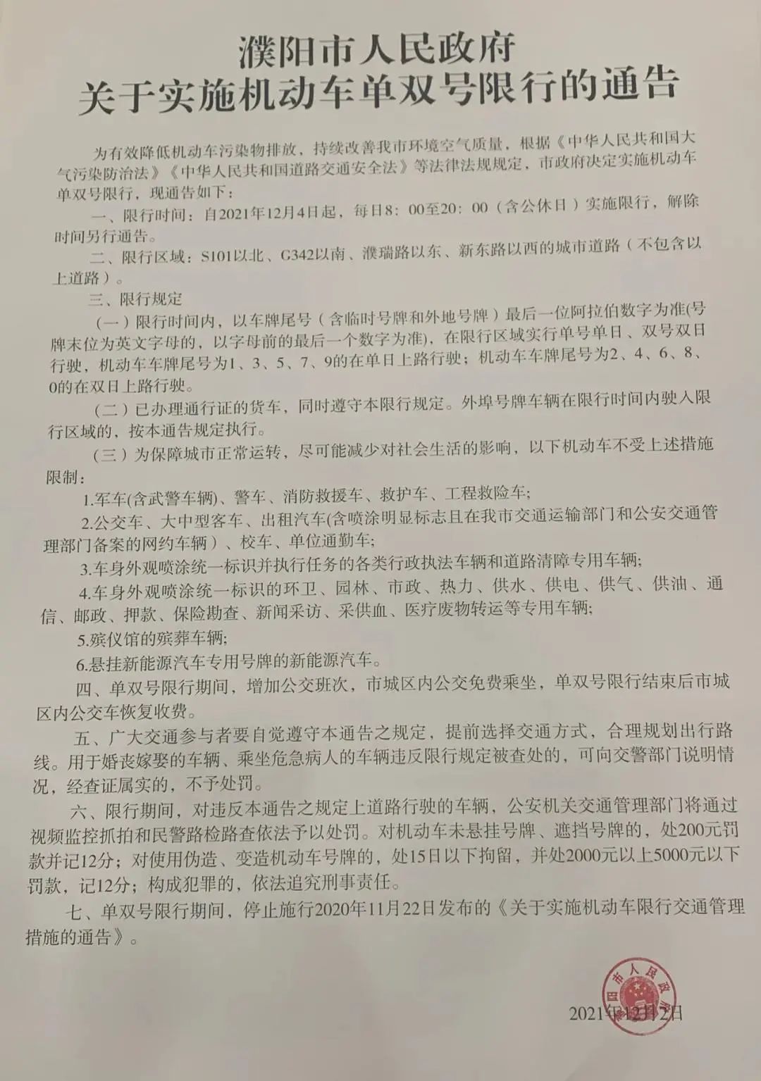
濮阳12月4日起单双号限行 每天8点至20点 大河报·豫视频记者 谷武民12月2日下午,濮阳市召开机动车单双号限行新闻发布会。发布会上,市公安局交通管理支队支队长宋彦军宣读《濮阳市人民政府关于实施机动车单双号限行的通告》。... yuanxunjie2026-04-12
雄安新区单双号限行公告 车主出行必看 河北雄安新区实行机动车单双号限行的公 告新区三县政府、管委会有关部门:根据省、新区相关部门天气形势研判情况,3月份河北省中部、北部静稳天气发生率高,将持续出现雾霾天气。... yuanxunjie2026-04-12
河南濮阳等多地单双号限行 每天8点到20点 近期河南多地已启动重污染天气预警响应。其中濮阳已启动重污染天气红色预警及Ⅰ级响应;郑州、鹤壁等13个省辖市(区)已启动重污染天气橙色预警及Ⅱ级响应。截至目前... yuanxunjie2026-04-12
疫情后共享住宿能否反弹?看2019年数据 民宿行业报告:得益于我国共享经济行业的盛行,共享住宿业得到快速发展。2019年共享住宿交易额达到225亿元,同比增长36.4%。尽管在疫情的影响下... yuanxunjie2026-04-12
高考作弊是犯罪,最高判7年 莘莘学子今天迎来了人生重要的高考之战。教育部上周发布,将以最高标准、最严举措严格做好各项工作,确保实现“平安高考”“阳光高考”“公平高考”。挑战高考的公正性行为让人愤慨,那么... yuanxunjie2026-04-12
疫情谣言又来刷屏?别再被这些“新病毒”“封城”给骗了 当前时段,是不是又因朋友圈内林林总总疫情讯息致使内心慌慌然?时而有人宣称“新病毒降临要实施封城举措”,时而又有消息讲述“某地再度爆发疫情需进行隔离”。每逢这样的时候... yuanxunjie2026-04-12
2022年电子科技大学智能车竞赛拉开帷幕,多组激烈角逐 3月29日,2022年电子科技大学智能车竞赛在清水河校区拉开战幕,来自教务处、自动化工程学院等单位的负责老师及竞赛指导老师等观看比赛。本次比赛共选拔8支队伍... yuanxunjie2026-04-12