12月5日,第34个国际志愿者日,北京2022年冬奥会和冬残奥会将正式面向全球公开招募志愿者。志愿者真挚的微笑和友善的服务,将再次唤起每一位冬奥参与者的心灵共鸣...
yuanxunjieV管理员
文章 919 篇 | 评论 0 次
作者 yuanxunjie 发布的文章
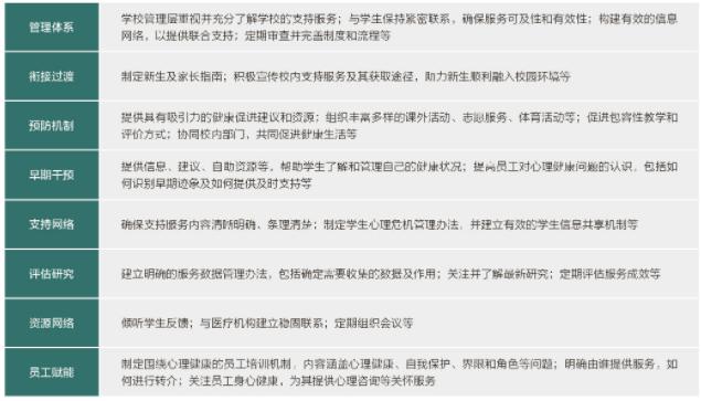
当下,全球范围内学生心理健康问题日益凸显。世界卫生组织报告指出,抑郁症、焦虑症及行为障碍已成为影响青年健康的重要因素。...
热文2026年高考体检时间已定!这些事项考生及家长务必注意
根据时间安排,2026年高考体检于3月5日至4月2日进行。根据往年情况,体检受限是以往平行志愿录取模式下考生被退档的主要原因,而且考生一旦被退档,就错失当次的报考机会...
4月每时,因循着气温回升以及人员流动的增多,各类传染病步入高发时期。依据中国疾控中心给出的最新监测数据,当下我国呼吸道传染病疫情存有波动状况,蚊媒传染病的境外输入风险也显著攀升着。...
当地政府即使把“门口”打扮得再光鲜亮丽,如果城市整体的市容市貌和“灯光璀璨、飞瀑流湍”的人造景观不相称的话,到头来还是逃脱不了“面子工程”的命运。...
伴随着气温一步步回升,传染病防控的重点正暗暗地发生着改变。国家疾控局最近发布了最新通知,针对虫媒传染病防控给出了新的要求,与此同时海关总署也针对登革热疫情发布了专门的公告。...
本文选取全国法院、最高法公报、官方媒体发布的真实生效判例,标注权威出处,结合大白话解读+法律条文解释,覆盖快递丢损、保价争议、网点跑路、延误赔偿、格式条款效力五大核心纠纷...
上周末,刚跑完半马,还没来得及喘口气,我便瞧见新闻里,台州有一位保时捷车主,因开远光灯逆行,且威胁他人,被罚款200元,记3分,还直接被行政拘留了。身边好多跑马拉松的朋友也在吐槽...
热文冬奥会志愿者誓师大会,10天后服务冬奥
冬奥在即,为进一步提高我区城市志愿者政治意识、强化责任担当、提升志愿服务水平,以更优良的作风积极投身到冬奥城市志愿服务重点工作任务中。1月25日,在距离冬奥开幕10天之际...











